跳到主要內容
進修部生輔組
網站選單
網站選單
回生輔組首頁
國 立 屏 東 高 級 工 業 職 業 學 校 學 生 手冊1140918
屏東高工日夜校共用教室配置圖
屏東高工請假規定
114學年活動中心班級位置圖
屏東高工進修部學生停放汽機車辦法、申請書
屏東高工進修部學生申請提前離校表
獎勵懲處單
114學年屏東高工進修部外掃區分配表
出勤查詢-亞昕行動校園app
國立屏東高工 附設 進修學校 作息時間表
113學年生活榮譽競賽
114學年生活榮譽競賽
導師評語代碼
113年調和程序懶人包
屏東高工校園圖
表格下載
回生輔組首頁
國 立 屏 東 高 級 工 業 職 業 學 校 學 生 手冊1140918
國 立 屏 東 高 級 工 業 職 業 學 校 學 生 手冊1140918
屏東高工日夜校共用教室配置圖
114學年度 日夜校共用教室配置圖
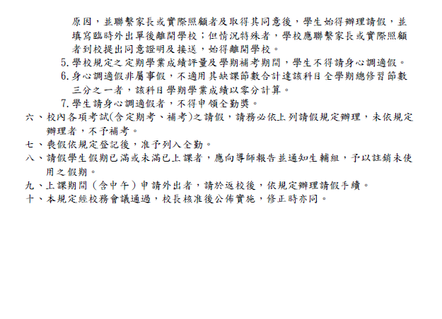
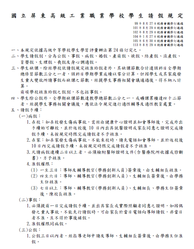
屏東高工請假規定
屏東高工請假規定
114學年活動中心班級位置圖
114學年活動中心班級位置圖
屏東高工進修部學生停放汽機車辦法、申請書
屏東高工進修部學生停放汽機車申請書
屏東高工學生機車、腳踏車、(汽車)放置辦法
屏東高工進修部學生申請提前離校表
屏東高工進修部學生申請提前離校表
獎勵懲處單
獎勵單
懲處單
114學年屏東高工進修部外掃區分配表
114學年屏東高工進修部外掃區分配表
出勤查詢-亞昕行動校園app
亞昕行動校園app
高級中等學校推動 「身心調適假」制度
高級中等學校推動 「身心調適假」制度
身心調適假說明與 常見問題
國立屏東高工 附設 進修學校 作息時間表
國立屏東高工 進修部作息時間表
113學年生活榮譽競賽
113-1生活秩序評分輪值表
113-1教室整潔秩序評分表
113-2生活秩序評分輪值表
113-2高三生活榮譽競賽成績表
113-2高一二生活榮譽競賽成績表
114學年生活榮譽競賽
導師評語代碼
導師評語代碼
113年調和程序懶人包
113年調和程序懶人包
屏東高工校園圖
表格下載
曠課36節以上切結書
公假單
屏東高工請假規定
/
屏東高工請假規定
點擊連結
消息公佈欄
時間
類別
單位
標題
發佈
點閱
全部
第一頁
上一頁
下一頁
最後一頁
您的瀏覽器不支援JavaScript功能,若網頁功能無法正常使用時,請開啟瀏覽器JavaScript狀態
跳至網頁頂部
網頁設計:
數位果子